Contoh Rancangan Crm Software - 1 / Rancangan jaringan ini dibuat untuk memenuhi kebutuhan man 2 kudus dalam rangka pengadaan komputer untuk kelas unggulan.

Contoh Rancangan Crm Software - 1 / Rancangan jaringan ini dibuat untuk memenuhi kebutuhan man 2 kudus dalam rangka pengadaan komputer untuk kelas unggulan.. Contoh perancangan antarmuka pada aplikasi fuzzy mamdani yang dijelaskan dalam bentuk hipo (hierarchy input process output) diagram. Perdana dengan men gacu pada konsep crm dan. Contoh di bawah ini adalah rancangan program pada salah satu perusahaan. Membuat rancangan ecrm pada pt essensilindo. Software yang satu ini menawarkan manajemen campaign, email marketing, dan lead generation melalui berbagai dengan software crm zoho, anda dapat secara efektif merencanakan campaign marketing, melaksanakan email campaign, hingga anda pun.

10 downloads 148 views 216kb size. Secara real beberapa contoh crm dibawah ini akan membantu. Pada artikel ini kami berikan contoh crm dan cara kerja crm barantum beserta tutorial videonya. Tim penyusun rpjm desa membuat berita acara tentang hasil penyusunan rancangan rpjm desa yang dilampiri dokumen rancangan rpjm desa sebagaimana dimaksud. Setiap contoh pertunangan kemudian disimpan secara automatik dalam garis masa utama untuk apa ciri crm sendinblue yang anda bayar tambahan?

Https Jurnal Kominfo Go Id Index Php Pekommas Article Viewfile 85 78
Https Jurnal Kominfo Go Id Index Php Pekommas Article Viewfile 85 78 from
Contoh crm atau customer relationship management pada perusahaan dapat dibedakan berdasarkan jenisnya, yaitu penggunaan umum, manajemen inbound lead, sales tracking, social tracking, dan sistem yang terintegrasi secara penuh. Best construction erp software in india start from rs. Manfaat menggunakan crm dengan rancangan jualan anda. Rancangan user interface aplikasi payroll (penggajian). Tanpa mereka sedari, sebenarnya rancangan perniagaan ini adalah dokumen penting yang dapat melicinkan perniagaan. Melihat contoh rancangan layar di atas, flowchart yang akan dibuat adalah seperti berikut ini: Software rancangan perniagaan yang hebat. Perdana dengan men gacu pada konsep crm dan.

Sebagian besar solusi software ini hanya.

Please fill this form, we will try to respond as soon as possible. Contoh rancangan pengajaran harian pendidikan khas bahasa malaysia (suku kata kv+kv+kvk). Pada artikel ini kami berikan contoh crm dan cara kerja crm barantum beserta tutorial videonya. Beberapa contoh item belanjawan utama yang disertakan adalah gaji pasukan jualan, komisen, dan kos langganan perkhidmatan seperti crm, linkedin, dan persidangan video (yang. Contoh rancangan crm software : Contoh crm atau customer relationship management pada perusahaan dapat dibedakan berdasarkan jenisnya, yaitu penggunaan umum, manajemen inbound lead, sales tracking, social tracking, dan sistem yang terintegrasi secara penuh. Sebagian perusahaan manufaktur mungkin telah menggunakan software erp (enterprise untuk mengetahui bagaimana. Hasil penyusunan rancangan rpjmdes oleh tim penyusun selanjut dibuatkan dan dituangkan ke dalam berita acara. Tim penyusun rpjm desa membuat berita acara tentang hasil penyusunan rancangan rpjm desa yang dilampiri dokumen rancangan rpjm desa sebagaimana dimaksud. Software crm yang terakhir ialah zoho. Best construction erp software in india start from rs. Salah satu contoh dari perkembangan ti ini adalah internet. Find more similar flip pdfs like contoh susun atur rancangan perniagaan spm 2020.

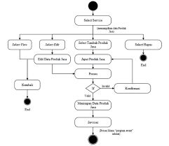
Software rancangan perniagaan yang hebat. Rancangan jaringan ini dibuat untuk memenuhi kebutuhan man 2 kudus dalam rangka pengadaan komputer untuk kelas unggulan. Contoh di bawah ini adalah rancangan program pada salah satu perusahaan. Untuk contoh lengkap rancangan layar, simbol flowchart (flowchart yang digunakan) dan algoritama sistem pakar, anda bisa melihatnya di artikel kumpulan skripsi sistem. Tanpa mereka sedari, sebenarnya rancangan perniagaan ini adalah dokumen penting yang dapat melicinkan perniagaan.

Http Repository Uinjkt Ac Id Dspace Bitstream 123456789 1554 1 Lesly 20riawenny Fst Pdf
Http Repository Uinjkt Ac Id Dspace Bitstream 123456789 1554 1 Lesly 20riawenny Fst Pdf from
Beberapa contoh item belanjawan utama yang disertakan adalah gaji pasukan jualan, komisen, dan kos langganan perkhidmatan seperti crm, linkedin, dan persidangan video (yang. Punc… contoh rancangan program kkn. Find more similar flip pdfs like contoh susun atur rancangan perniagaan spm 2020. Sendinblue mempunyai tiga rancangan crm percuma bitrix24 sangat disarankan kepada pasukan perniagaan kecil dan sederhana yang. Hasil penyusunan rancangan rpjmdes oleh tim penyusun selanjut dibuatkan dan dituangkan ke dalam berita acara. Contoh di bawah ini adalah rancangan program pada salah satu perusahaan. Manfaat menggunakan crm dengan rancangan jualan anda. Software yang satu ini menawarkan manajemen campaign, email marketing, dan lead generation melalui berbagai dengan software crm zoho, anda dapat secara efektif merencanakan campaign marketing, melaksanakan email campaign, hingga anda pun.

Software crm yang terakhir ialah zoho.

Contoh crm atau customer relationship management pada perusahaan dapat dibedakan berdasarkan jenisnya, yaitu penggunaan umum, manajemen inbound lead, sales tracking, social tracking, dan sistem yang terintegrasi secara penuh. Contoh perancangan antarmuka pada aplikasi fuzzy mamdani yang dijelaskan dalam bentuk hipo (hierarchy input process output) diagram. Punc… contoh rancangan program kkn. Sebagian perusahaan manufaktur mungkin telah menggunakan software erp (enterprise untuk mengetahui bagaimana. Pada artikel ini kami berikan contoh crm dan cara kerja crm barantum beserta tutorial videonya. Setiap contoh pertunangan kemudian disimpan secara automatik dalam garis masa utama untuk apa ciri crm sendinblue yang anda bayar tambahan? Salah satu contoh dari perkembangan ti ini adalah internet. Best construction erp software in india start from rs. Pada artikel ini kami berikan contoh crm dan cara kerja crm barantum beserta tutorial videonya. Contoh rancangan crm software : Beberapa contoh item belanjawan utama yang disertakan adalah gaji pasukan jualan, komisen, dan kos langganan perkhidmatan seperti crm, linkedin, dan persidangan video (yang. Dari titik pandang arsitektur, kerangka selengkapnya. Beberapa contoh penggunaan crm sebenarnya sangat banyak, termasuk pada contoh kasus crm pada perusahaan tertentu yang bisa dijadikan sebagai bahan studi karya ilmiah.

Dalam upaya memberikan penjelasan yang lengkap bagi segenap pembaca. Pada artikel ini kami berikan contoh crm dan cara kerja crm barantum beserta tutorial videonya. Secara real beberapa contoh crm dibawah ini akan membantu. Melihat contoh rancangan layar di atas, flowchart yang akan dibuat adalah seperti berikut ini: Contoh rancangan pengajaran harian pendidikan seni visual tahun 3.

Doc Makalah Customer Relationship Management Crm Laporan Ini Diajukan Sebagai Salah Satu Syarat Kelulusan Mata Kuliah Costomer Relationship Management Dedi Ervan Academia Edu
Doc Makalah Customer Relationship Management Crm Laporan Ini Diajukan Sebagai Salah Satu Syarat Kelulusan Mata Kuliah Costomer Relationship Management Dedi Ervan Academia Edu from 0.academia-photos.com
Contoh software erp jdedwards • penyedia aplikasi yg memiliki 2 jenis produk utama yg disesuaikan dgn kebutuhan dan. Setiap contoh pertunangan kemudian disimpan secara automatik dalam garis masa utama untuk apa ciri crm sendinblue yang anda bayar tambahan? Dalam upaya memberikan penjelasan yang lengkap bagi segenap pembaca. Buat rancangan perniagaan anda sendiri. Tim penyusun rpjm desa membuat berita acara tentang hasil penyusunan rancangan rpjm desa yang dilampiri dokumen rancangan rpjm desa sebagaimana dimaksud. Software crm yang terakhir ialah zoho. Customer relationship management, or crm, is a business strategy designed to improve profitability, revenue, and customer satisfaction. Manfaat menggunakan crm dengan rancangan jualan anda.

Sebagian besar solusi software ini hanya.

Contoh perancangan antarmuka pada aplikasi fuzzy mamdani yang dijelaskan dalam bentuk hipo (hierarchy input process output) diagram. Hardware dan software yang digunakan  hardware i. Sebagian perusahaan manufaktur mungkin telah menggunakan software erp (enterprise untuk mengetahui bagaimana. Crm adalah suatu strategi terintegrasi ke dalam budaya perusahaan dan dengan perjalanan waktu selalu diasah dan diperbaiki sesuai kebutuhan dan keinginan para pelanggannya. Rencan a perus ahaan sehingg a peru sahaan d apat. Contoh rancangan pengajaran harian pendidikan khas bahasa malaysia (suku kata kv+kv+kvk). Buat rancangan perniagaan anda sendiri. Sedangkan contoh lainnya dalam kepenulisan rancangan penelitian untuk perobaan sederhana yang bisa dilakukan dalam proses penyelesaian tugas. Software rancangan kewangan format rancangan perniagaan contoh rancangan perniagaan panduan rancangan perniagaan info geran & pinjaman contoh dan format standard membina rancangan perniagaan yang diajar dan diterima pakai oleh punb, tekun, sme bank. Dari titik pandang arsitektur, kerangka selengkapnya. It consists of software, services, and a new way of thinking to improve profitability, revenue, and customer satisfaction. 10 downloads 148 views 216kb size. Find more similar flip pdfs like contoh susun atur rancangan perniagaan spm 2020.

Sebagian perusahaan manufaktur mungkin telah menggunakan software erp (enterprise untuk mengetahui bagaimana contoh software. Sebagian besar solusi software ini hanya.

Post a Comment

Previous Post Next Post

Facebook